四川省监狱管理局
金堂监狱
加入收藏
设为首页
首页
首页
单位概况
单位概况
单位简介
组织机构
高层动态
高层动态
工作要闻
工作要闻
执法公开
执法公开
便民服务
便民服务
会见日查询
会见须知
联系地址
互动平台
互动平台
监狱长信箱
咨询电话
2021年7月6日
星期二
您现在所在的位置
首页>四川省金堂监狱>
执法公开
2025年第七批次刑务公开
日期:
2025年10月29日 09时14分
来源:
刑罚执行科
相关附件:
罗勇.jpg
刘宏林.jpg
阿连小王.jpg
阿皮五且.jpg
巴木力坡.jpg
刘宏.jpg
刘林.jpg
罗寅松.jpg
闵志良.jpg
曲木此呷.jpg
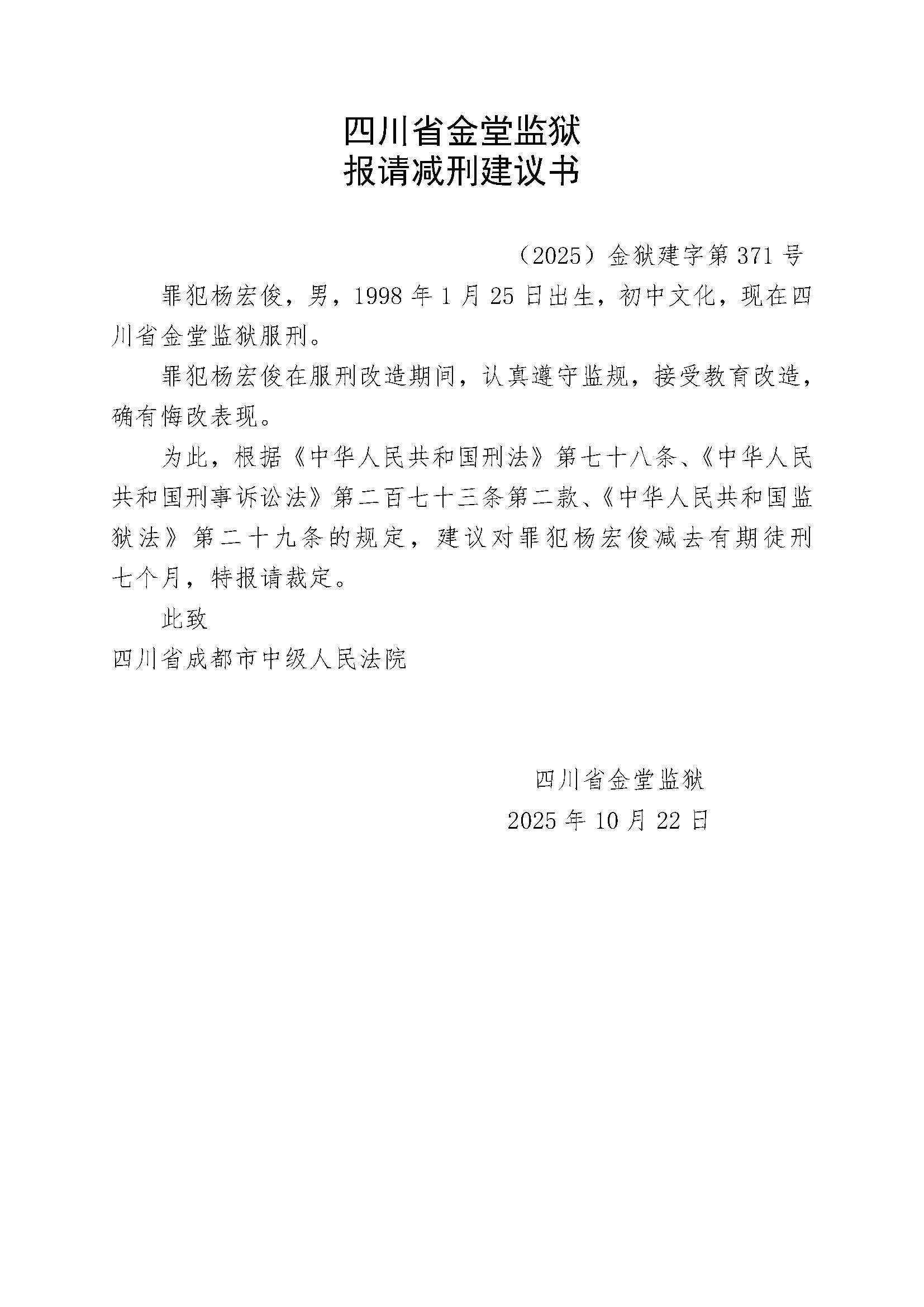
杨宏俊.jpg
约者比拉.jpg
张林.jpg
张祥.jpg
林少江.jpg
何香珠.jpg
师玉刚.jpg
任勇韬.jpg
谭雯文.jpg
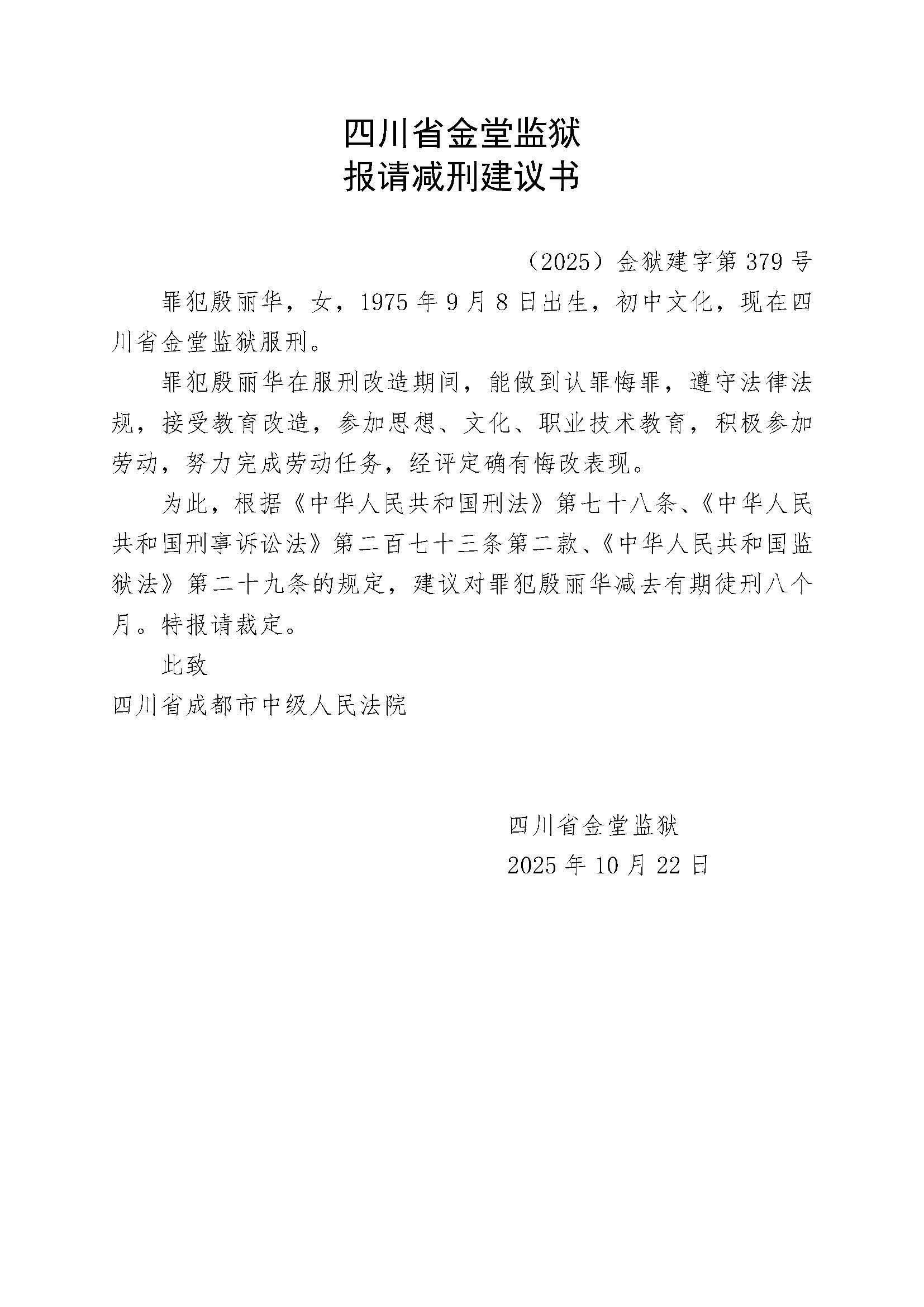
殷丽华.jpg
吉好有伍.jpg
陈先君.jpg
李忠林.jpg
蒋东假释.jpg
林小东.jpg
庞亮.jpg
荣光明.jpg
汪元朗.jpg
杨小勇假释.jpg
段彬.jpg
郝湧璋.jpg
贾洪全.jpg
李杨假释.jpg
罗鹏程.jpg
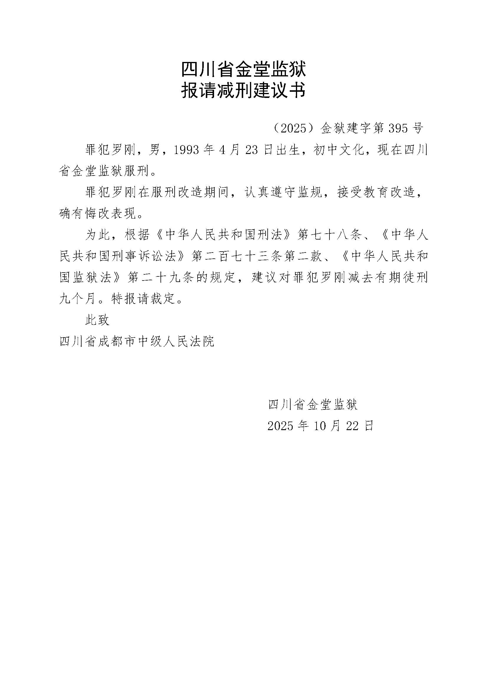
罗刚.jpg
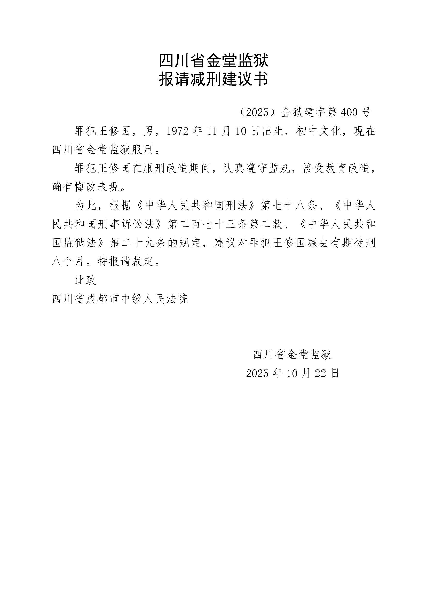
王修国.jpg
唐世豪.jpg
吴仕军.jpg
肖厚川.jpg
杨元周.jpg
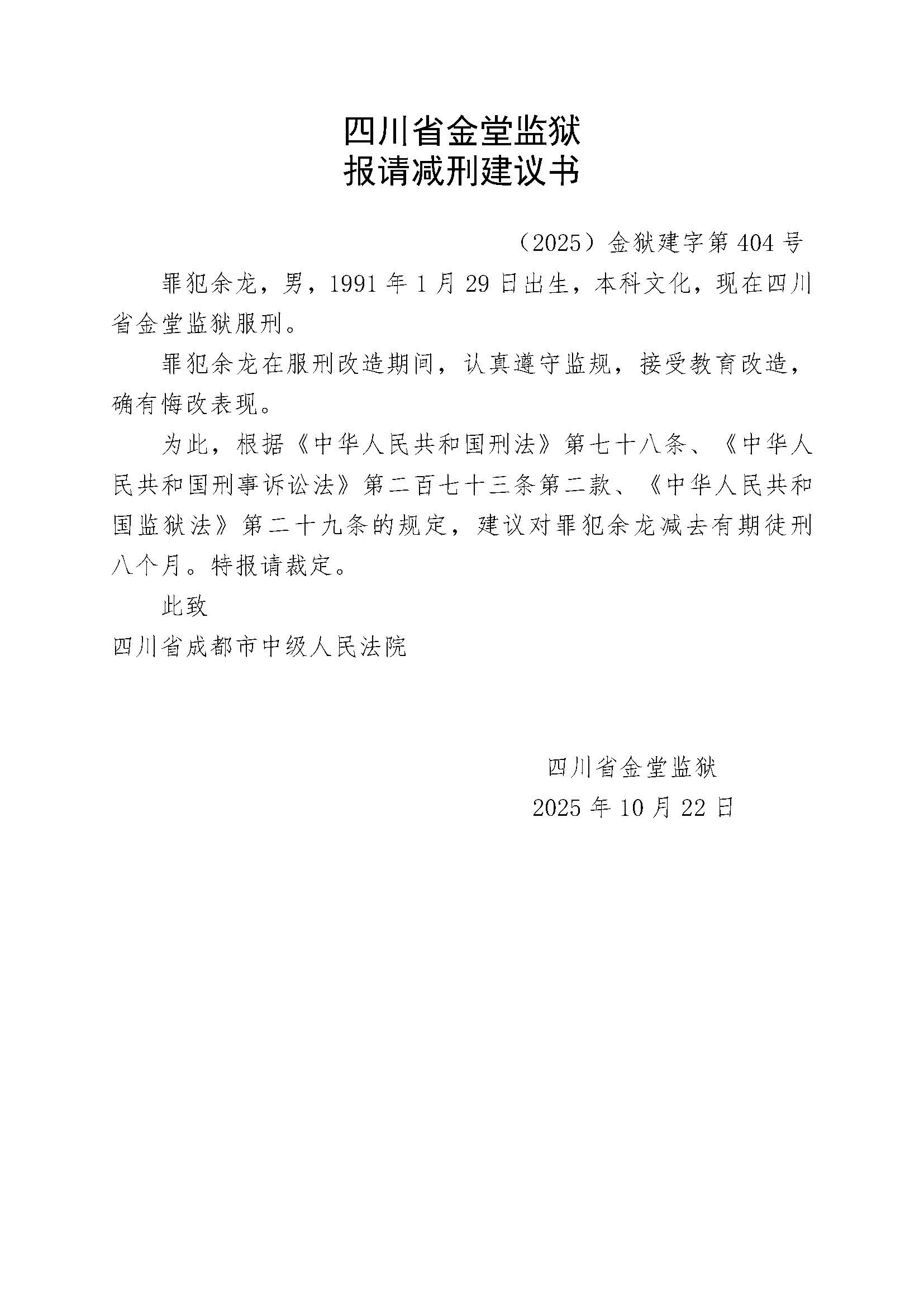
余龙.jpg
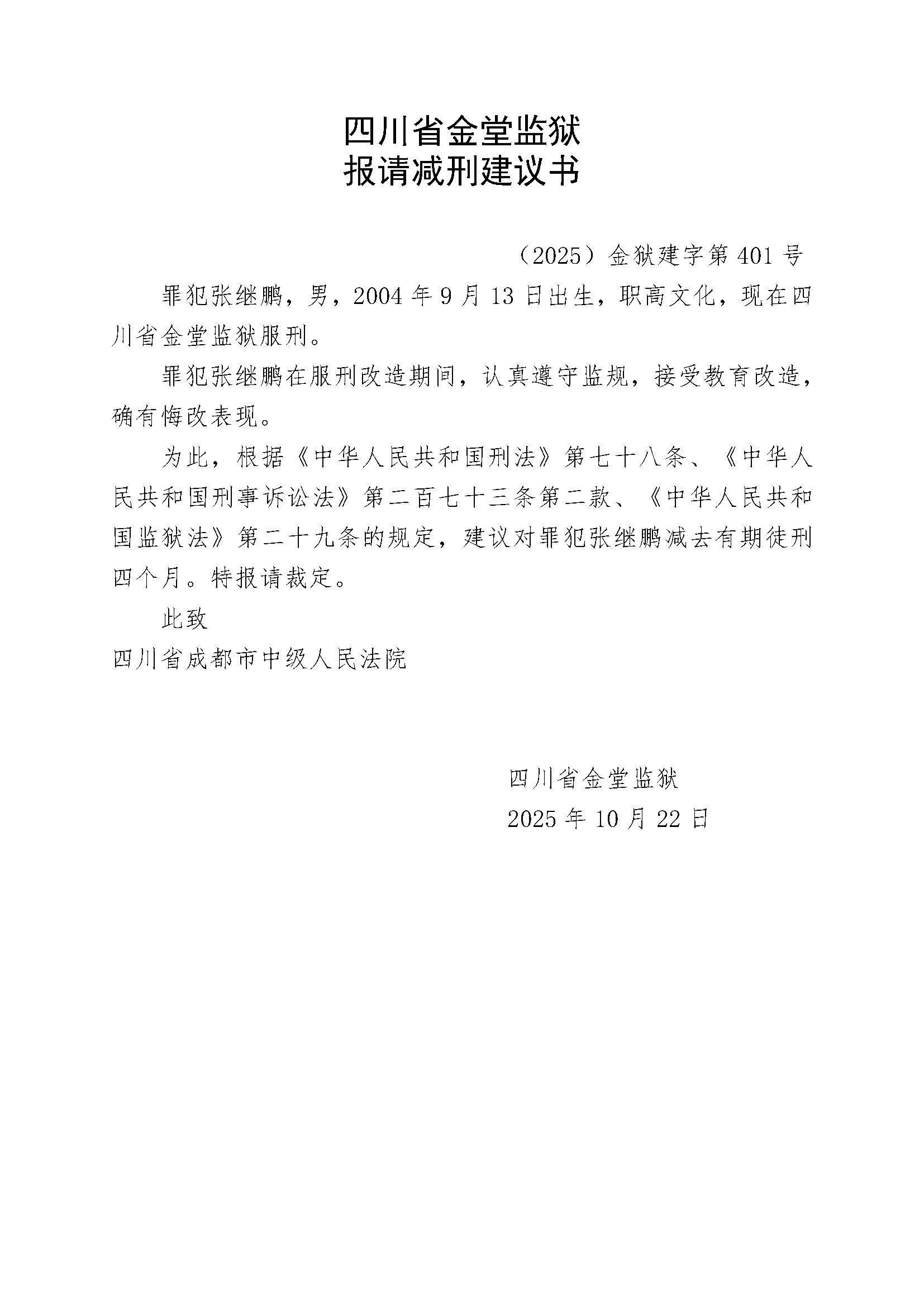
张继鹏.jpg
张宇新.jpg
卓建星.jpg
胡小波.jpg
何永鹏.jpg
景嘉杰.jpg
梁强.jpg
邵强.jpg
牟正.jpg
苏政.jpg
王坤.jpg
王稆章.jpg
王世杰.jpg
许国彬.jpg
张永清.jpg